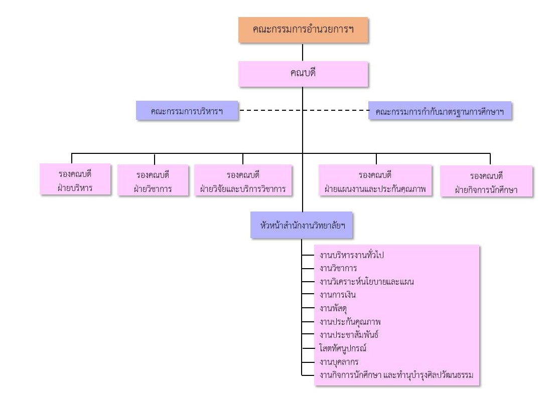
โครงสร้างองค์กร
และโครงสร้างการบริหาร
โครงสร้างองค์กรของวิทยาลัยพยาบาลและสุขภาพ **ได้รับความเห็นชอบและอนุมัติจากสภามหาวิทยาลัยราชภัฏสวนสุนันทา
ในการประชุม ครั้งที่
8/2558
โครงสร้างการบริหารของวิทยาลัยพยาบาลและสุขภาพ
อาศัยอำนาจและหน้าที่ตามพระราชบัญญัติมหาวิทยาลัยราชภัฏ
พ.ศ. ๒๕๔๗ ตามความในหมวด ๑
บททั่วไป มาตรา ๗
ให้มหาวิทยาลัยเป็นสถาบันอุดมศึกษาเพื่อการพัฒนาท้องถิ่นที่เสริมสร้างพลังปัญญาของแผ่นดิน
ฟื้นฟูพลังการเรียนรู้
เชิดชูภูมิปัญญาของท้องถิ่น
สร้างสรรค์ศิลปวิทยา
เพื่อความเจริญก้าวหน้าอย่างมั่นคงและยั่งยืนของปวงชนมีส่วนร่วมในการจัดการ
การบำรุงรักษา
การใช้ประโยชน์จากทรัพยากรธรรมชาติและสิ่งแวดล้อมอย่างสมดุลและยั่งยืน
โดยมีวัตถุประสงค์ให้การศึกษา
ส่งเสริมวิชาการและวิชาชีพชั้นสูง
ทำการสอน วิจัย
ให้บริการทางวิชาการแก่สังคม ปรับปรุง
ถ่ายทอด และพัฒนาเทคโนโลยี
ทะนุบำรุงศิลปะและวัฒนธรรม
ผลิตครูและส่งเสริมวิทยฐานะครู มาตรา ๘
ในการดำเนินงานเพื่อให้บรรลุวัตถุประสงค์ตามมาตรา
๗ ให้กำหนดภาระหน้าที่ของมหาวิทยาลัย
ดังต่อไปนี้ (๑)
แสวงหาความจริงเพื่อสู่ความเป็นเลิศทางวิชาการ
บนพื้นฐานของภูมิปัญญาท้องถิ่น
ภูมิปัญญาไทย
และภูมิปัญญาสากล (๒)
ผลิตบัณฑิตที่มีความรู้คู่คุณธรรม
สำนึกในความเป็นไทย
มีความรักและผูกพันต่อท้องถิ่น
อีกทั้งส่งเสริมการเรียนรู้ตลอดชีวิตในชุมชน
เพื่อช่วยให้คนในท้องถิ่นรู้เท่าทันการเปลี่ยนแปลง
การผลิตบัณฑิตดังกล่าว
จะต้องให้มีจำนวนและคุณภาพสอดคล้องกับแผนการผลิตบัณฑิตของประเทศ (๓)
เสริมสร้างความรู้ความเข้าใจในคุณค่า
ความสำนึก
และความภูมิใจในวัฒนธรรมของท้องถิ่นและของชาต (๔)
เรียนรู้และเสริมสร้างความเข้มแข็งของผู้นำชุมชน
ผู้นำศาสนาและนักการเมืองท้องถิ่นให้มีจิตสำนึกประชาธิปไตย
คุณธรรม จริยธรรม
และความสามารถในการบริหารงานพัฒนาชุมชนและท้องถิ่นเพื่อประโยชน์ของส่วนรวม (๕)
เสริมสร้างความเข้มแข็งของวิชาชีพครู
ผลิตและพัฒนาครูและบุคลากรทางการศึกษาให้มีคุณภาพและมาตรฐานที่เหมาะสมกับการเป็นวิชาชีพชั้นสูง (๖)
ประสานความร่วมมือและช่วยเหลือเกื้อกูลกันระหว่างมหาวิทยาลัย
ชุมชน
องค์กรปกครองส่วนท้องถิ่นและองค์กรอื่นทั้งในและต่างประเทศ
เพื่อการพัฒนาท้องถิ่น (๗)
ศึกษาและแสวงหาแนวทางพัฒนาเทคโนโลยีพื้นบ้านและเทคโนโลยีสมัยใหม่ให้เหมาะสมกับการดำรงชีวิตและการประกอบอาชีพของคนในท้องถิ่น
รวมถึงการแสวงหาแนวทาง
เพื่อส่งเสริมให้เกิดการจัดการ
การบำรุงรักษา
และการใช้ประโยชน์จากทรัพยากรธรรมชาติและสิ่งแวดล้อมอย่างสมดุลและยั่งยืน (๘)
ศึกษา วิจัย
ส่งเสริมและสืบสานโครงการอันเนื่องมาจากแนวพระราชดำริในการปฏิบัติภารกิจของมหาวิทยาลัยเพื่อการพัฒนาท้องถิ่น

อำนาจและหน้าที่ของมหาวิทยาลัยราชภัฏสวนสุนันทา